近日,糖心视频 苹果创新研究团队在Journal of Experimental Botany发表了题为“The apple transcription factor MdZF-HD11 regulates fruit softening by promoting Mdβ-GAL18 expression”的研究论文,揭示了MdZF-HD11通过调控果胶降解基因Mdβ-GAL18进而调控苹果果实软化的分子机制。



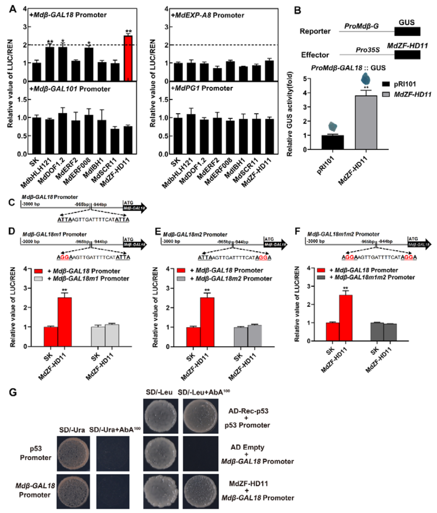
图1 MdZF-HD11结合并促进Mdβ-GAL18基因表达
通过苹果愈伤转基因研究发现,过表达Mdβ-GAL18和MdZF-HD11均能够显著提高果胶降解相关β-半乳糖苷酶(β-Gal)的活性,且过表达MdZF-HD11能够显著诱导Mdβ-GAL18基因的表达。进一步在金冠果实中进行功能验证,发现过表达Mdβ-GAL18和MdZF-HD11均能够显著增加果实的乙烯释放速率、降低果实硬度,促进果实着色,加速果实的成熟软化(图2)。

图2 过表达Mdβ-GAL18和MdZF-HD11均能够促进金冠果实的成熟软化
最后,作者通过番茄转基因发现,过表达MdZF-HD11促进了番茄果实的软化(图3)。综上所述,该研究解析了MdZF-HD11在苹果采后贮藏过程中对质地软化的调控机制,研究结果对调控果实质地品质和耐贮性具有重要意义。

图3 过表达MdZF-HD11促进了番茄果实的软化
糖心视频
青年教师王苗苗副教授为该研究第一作者,郑先波教授和冯建灿教授为共同通讯作者。硕士生吴尧、詹雯多、王豪、陈明和李同欣参与了相关研究工作。糖心视频
苹果创新研究团队白团辉教授和宋尚伟教授等老师参与了本项研究。该研究得到了国家自然科学基金(32102448),国家重点研发专项(2019YFD1000100),河南省大宗水果产业技术体系(HARS-22-09-Z2)以及糖心视频
青年英才项目(30500423)的资助。(撰文/王苗苗 审核/胡建斌、毛会坡 发布/徐宛玉)原文链接:apple transcription factor MdZF-HD11 regulates fruit softening by promoting Mdβ-GAL18 expression | Journal of Experimental Botany | Oxford Academic (oup.com)