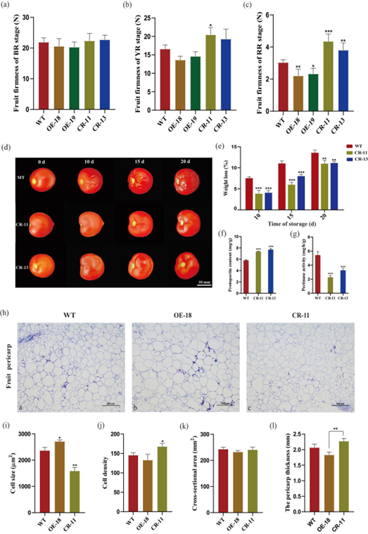
该研究通过对266份不同果实硬度番茄资源进行全基因组关联分析,发现番茄乙烯受体蛋白基因SlEIN4与果实硬度高度相关,同时发现该基因外显子存在1个SNP (A-G)位点(图1)。在低硬度的番茄群体中该位点为(AA),而在高硬度番茄群体中该位点为(GG)。在Micro-Tom番茄中超表达SlEIN4AA(OE),转基因番茄果实成熟延缓,并且果实硬度显著降低。相反,利用CRISPR/Cas9基因编辑SlEIN4AA(CR)后转基因番茄果实成熟提前,并且果实硬度显著升高(图2)。而当在Micro-Tom番茄果实中瞬时超表达SlEIN4GG,转基因番茄果实硬度同样显著提高。这些结果表明SlEIN4在该位点的SNP突变(A-G)对番茄果实硬度具有重要影响。进一步研究发现,SlEIN4在该位点的SNP突变直接影响了番茄果实果皮细胞显微结构。与对照果实相比,OE株系转基因番茄果实表皮细胞更大,而细胞密度较低;相反,CR株系转基因番茄果实表皮细胞变小,并且细胞密度显著高于对照。同时,常温贮藏条件下CR转基因番茄比对照番茄果实更耐贮藏。研究还发现SlEIN4通过影响乙烯信号转导及乙烯应答相关基因表达负调控番茄果实成熟。本研究首次发现了乙烯受体基因直接调控果实硬度的证据,这一发现将为番茄果实硬度、成熟以及贮运性等重要性状改良提供重要理论参考。

图1 SlEIN4两种基因型在自然群体中的分布情况

图2转基因及野生型材料果实成熟周期及相关生理指标测定

图3 转基因及野生型材料果实硬度、耐储性及果皮微观结构观察
糖心视频
张世文老师为论文第一作者,糖心视频
王伟副教授和华中农业大学园艺林学学院叶志彪教授为共同通讯作者,糖心视频
茄科作物抗病抗逆与种质创新团队贾芝琪、李营、高艳娜老师,华中农业大学园艺林学学院张俊红教授也参与了此项研究。该研究得到国家自然科学基金、河南省科技攻关项目和糖心视频
博士启动基金的支持。